为认真落实共青团中央有关“挑战杯”赛事部署,践行以赛促学、以赛促创、以赛促就育人理念,提升学子创新创业能力、培育优质项目,近日,学院举办第二届“挑战杯”吉林省大学生创业计划竞赛校赛暨省赛选拔赛。

本次比赛共设置先进制造等8个主体赛道,同步开设“创业在边疆”专项赛,覆盖科技创新、产业升级、乡村振兴、民生服务等多个核心领域,引导学生将专业所学与市场需求、地方发展紧密结合。经前期广泛动员、各教学单位层层选拔与严格初审,从百余件申报作品中遴选出15件优秀作品晋级校赛决赛。
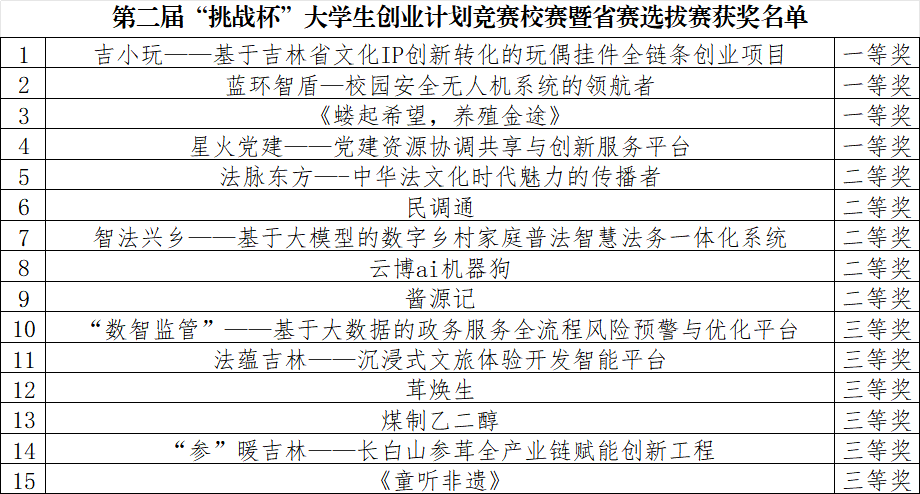
决赛现场,特邀行业资深专家、高校专业导师及校内相关负责人组成评审团。参赛团队依次进行项目展示与路演答辩,评委团围绕项目真实性、创新性、商业价值、团队协作及社会价值等核心维度,对各项目进行综合评审与精准点评。经过激烈角逐,最终《吉小玩——基于吉林省文化IP创新转化的玩偶挂件全链条创业项目》等四个项目脱颖而出斩获一等奖,《智法兴乡——基于大模型的数字乡村家庭普法智慧法务一体化系统》等五个项目荣获二等奖,《童听非遗》等六个项目获得三等奖。

此次赛事的举办,不仅为青年学生搭建了展示创业成果、交流实践经验的优质平台,更有效提升了学生对“挑战杯”赛事的认知度与参与度,锤炼了学生的创新思维、创业能力与团队协作能力。下一步,学院将以本次赛事为契机,紧扣“先生向北 青春聚吉”发展导向,立足办学特色与警务化管理优势,坚守法治底色、彰显职业特质,聚焦智慧法务、基层社会治理等重点领域,对优质项目进行专项培育、精准打磨,持续提升项目质量与参赛核心竞争力,引领青年学子以科创实干投身创新创业与区域发展,为学院高质量发展和地方科技创新贡献青春力量。
来源:学生工作部
撰稿:张守任
初审:高闻璐
复审:姜佳妤
终审:栾莉舒